Continuation of Countermeasures (Takeover Defense) in Response to Large-scale Purchase of Kuraray Shares (Summary)
Kuraray Co., Ltd. (the "Company") obtained the approval of shareholders concerning the introduction of the countermeasures (the "Current Plan") to large-scale purchases of the Company's shares at the Company's ordinary shareholders' meeting held on June 19, 2009, and introduced the Current Plan as of the same date. Thereafter, continuing to observe the progress of revision of the applicable laws, and based on recent development of understanding of takeover defense, the Company has reviewed the Current Plan.
As a result of its consideration, the Company has decided, at the meeting of its board of directors (the "Board of Directors") held today, to introduce the countermeasures (the "New Plan") described below in summary to large-scale purchases of the Company's shares, which will follow the Current Plan on the condition that the New Plan is approved by a majority of voting rights of shareholders present at the Company's ordinary shareholders' meeting to be held in June 2012 (the "Ordinary Shareholders' Meeting").
The New Plan clarifies that the extension of the Board of Directors Evaluation Period (as defined in 3. below) may only occur once. Also, some terms are revised as appropriate. However, there is no substantial change from the content of the Current Plan.
The summary of the New Plan is as follows.
1. The summary of the Company's Basic Policy and Purpose of the Introduction of the New Plan
Recently, it has become obvious that a large-scale purchase of shares may be undertaken "hostilely" and suddenly without benefiting from sufficient discussion or a process of agreement with the management of the target company. It cannot be denied that some of such unilateral large-scale purchases of shares may materially damage the Company's corporate value and the shareholders' common interests if; for example, (i) the shareholders do not receive sufficient information and will effectively be forced to sell their shares; (ii) the shareholders are not given enough time to consider the conditions, method, etc. of such purchases and the Board of Directors is not given enough time to present alternative proposals, etc.; or (iii) the large-scale purchasers do not intend to manage the Company in a reasonable and serious manner, etc.
The Company believes that the person controlling the Company's decisions over financial and business affairs should be someone who fully understands the corporate philosophy of the Company and its important and various management resources from which the Company's corporate value is generated. Moreover, such person should sincerely intend to protect and enhance the Company's corporate value and the shareholders' common interests for both the medium- and long-term. Therefore, the Company has decided that any person who commences a large-scale purchase of shares that may materially damage the Company's corporate value or the shareholders' common interests will be deemed to be inappropriate as a person controlling the Company's decisions over financial and business affairs.
The New Plan sets out the procedures (the "Large-scale Share Purchase Rules") for the Large-scale Share Purchase *1) by a purchaser and purchase offeror (collectively, the "Large-scale Share Purchaser"), as an effort to prevent the Company's decisions over financial and business affairs from being controlled by inappropriate persons in light of the basic policy above, which will permit shareholders to receive necessary information for their determination and to secure there is sufficient time to evaluate and examine, etc. the substance of the proposed Large-scale Share Purchase for the purpose of protecting and enhancing the Company's corporate value and the shareholders' common interests.
2. Effective Date and Effective Term of the New Plan
- The New Plan will become effective upon the expiration of the effective term of the Current Plan (as of the closure of the Ordinary Shareholders' Meeting) on the condition that the New Plan is approved by a majority of voting rights of shareholders present at the Ordinary Shareholders' Meeting.
- The effective term of the New Plan is three (3) years until the closure of the Company's 134th ordinary shareholders' meeting to be held in June 2015.
3. Outline of Large-scale Share Purchase Rule
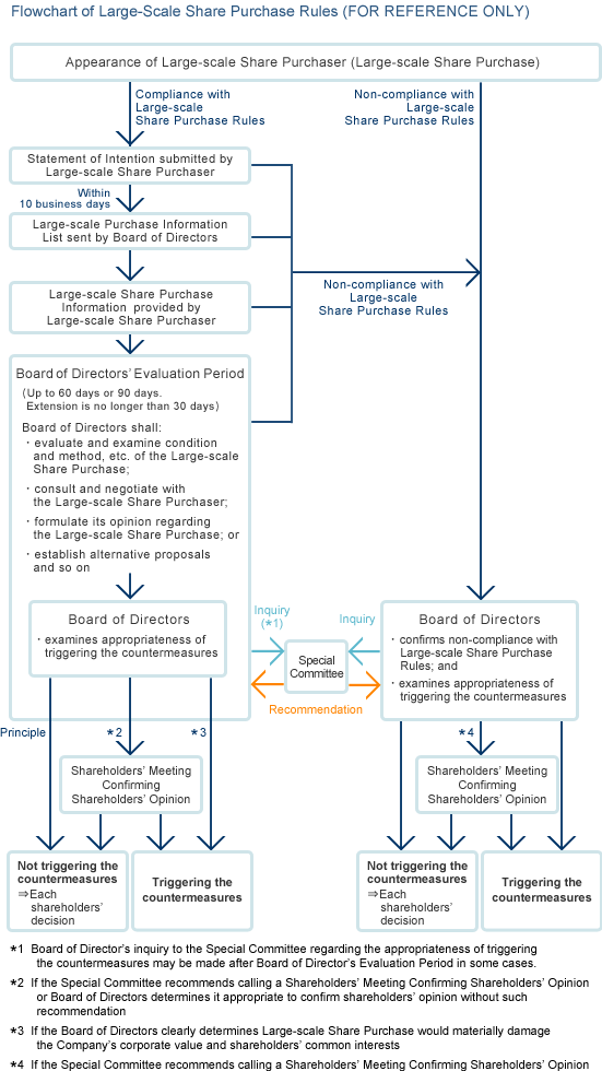
- Prior to initiating a Large-scale Share Purchase, a Large-scale Share Purchaser will be required to submit a statement of intention (the "Statement of Intention") to the Company containing a pledge by the Large-scale Share Purchaser to comply with the Large-scale Share Purchase Rules and other specified matters.
- Within ten (10) business days of receipt of the Statement of Intention, the Board of Directors will send a list to the Large-Scale Share Purchaser specifying the information required by the Board of Directors. The Large-scale Share Purchaser will be required pursuant to such information request to provide the Board of Directors with necessary and sufficient information for the shareholders' determination and for the Board of Directors' evaluation and examination, etc. (the "Large-scale Share Purchase Information").
- If the Board of Directors objectively and reasonably determines that the Large-scale Share Purchase Information is complete as provided by the Large-scale Share Purchaser, the Board of Directors will promptly give notice to the Large-scale Share Purchaser thereof and disclose such fact to the shareholders. After that, the Board of Directors will fix the period reasonably necessary for the Board of Directors to evaluate and examine, etc. the conditions and method, etc. of the Large-scale Share Purchase (the "Board of Directors Evaluation Period"), up to (i) sixty (60) days (in the case of a purchase of all of the Company's shares via a tender offer that limits the purchase price to cash (Japanese Yen)) or (ii) ninety (90) days (in the case of Large-scale Share Purchases other than that mentioned in item (i) above). (If there is an unavoidable reason, the Board of Directors may extend the Board of Directors Evaluation Period by no longer than thirty (30) days; provided, however, that the extension may only take place once.). The Large-scale Share Purchaser may initiate a Large-scale Share Purchase only after the expiration of the Board of Directors Evaluation Period, unless a shareholders' meeting to confirm the shareholders' opinion regarding the appropriateness of triggering the countermeasures ("Shareholders' Meeting Confirming Shareholders' Opinion") is called.
- During the Board of Directors Evaluation Period, the Board of Directors will evaluate and examine the conditions and method, etc. of the Large-scale Share Purchase from the perspective of protecting and enhancing the Company's corporate value and the shareholders' common interests. The Board of Directors will reach its opinion and provide on a timely basis the substance of such opinion to the Large-scale Share Purchaser and, at the same time, disclose it to the shareholders in an appropriate manner. The Board of Directors will, as necessary, consult and negotiate with the Large-scale Share Purchaser with respect to the conditions and method of the Large-scale Share Purchase and establish alternative proposals for the shareholders.
4. Response Policy upon the Commencement of a Large-scale Share Purchase
(1) Conditions for Triggering Countermeasures
- (i) Cases where the Large-scale Share Purchaser commences, or intends to commence, the Large-scale Share Purchase without complying with the Large-scale Share Purchase Rules
- In this case, the Board of Directors may, regardless of the actual conditions and method, etc. of such Large-scale Share Purchase, deem such Large-scale Share Purchase to be a hostile takeover that might materially damage the Company's corporate value and shareholders' common interests, and trigger the necessary and appropriate countermeasures.
- (ii) Cases where the Large-scale Share Purchaser commences, or intends to commence, the Large-scale Share Purchase in compliance with the Large-scale Share Purchase Rules
- In this case, even if the Board of Directors objects to such Large-scale Share Purchase, the Board of Directors will not, in principle, trigger the countermeasures against such Large-scale Share Purchase. However, if the Board of Directors clearly determines that such Large-scale Share Purchase would materially damage the Company's corporate value and shareholders' common interests, the Board of Directors may trigger the necessary and appropriate countermeasures to protect and enhance the Company's corporate value and shareholders' common interests.
- (iii) Cases Where Shareholders' Meeting Confirming Shareholders' Opinion is Called
-
- Notwithstanding (i) and (ii) above and 5.(2) below, the Board of Directors may call a Shareholders' Meeting Confirming Shareholders' Opinion in order to confirm the shareholders' opinion regarding the appropriateness of triggering the countermeasures under specified circumstances.
- If the Board of Directors calls a Shareholders' Meeting Confirming Shareholders' Opinion, the Board of Directors will be subject to the resolution of the Shareholders' Meeting Confirming Shareholders' Opinion regarding the appropriateness of triggering the countermeasures.
- If the Board of Directors determines to call a Shareholders' Meeting Confirming Shareholders' Opinion, the Large-scale Share Purchaser may not initiate the Large-scale Share Purchase before such Shareholders' Meeting Confirming Shareholders' Opinion adjourns.
(2) Substance of Countermeasures
The Board of Directors will trigger an allotment of share options (shinkabu-yoyakuken) (the "Share Options") without contribution, which will include a discriminatory condition and a discriminatory acquisition provision, to all its shareholders as a countermeasure to be triggered in accordance with Paragraph (1), Item (i) or (ii) above.
The discriminatory acquisition provision will include a provision that if the Company acquires the Share Options held, no cash will be offered in exchange for the Share Options to a person who conducts the Large-scale Share Purchase that would materially damage the Company's corporate value or the shareholders' common interests and affiliates thereof.
5. Establishment of the Special Committee and the Inquiry Procedures etc.
(1) Establishment of the Special Committee
In order to ensure the reasonableness and fairness of the Board of Directors' decision on whether or not to trigger the countermeasure against the Large-scale Share Purchaser and other matters, the Company will establish a special committee (the "Special Committee") that is independent from the Board of Directors. The members of the Special Committee will consist of three (3) or more people and be appointed from outside directors and outside company auditors.
(2) Procedures for Triggering the Countermeasures
- The Board of Directors must make an inquiry to the Special Committee, in advance of triggering the countermeasures regarding the appropriateness of triggering such countermeasures.
- Upon such inquiry, the Special Committee may obtain, as necessary, advice from external experts, etc. and make recommendations to the Board of Directors with respect to the appropriateness of triggering the countermeasures.
- The Board of Directors must respect the Special Committee's recommendation to the greatest extent possible in making a decision on whether or not to trigger the countermeasures.
- *1) Under the New Plan, "Large-scale Share Purchase" shall mean any transaction falling under (a) any purchase of share certificates, etc. issued by the Company by a holder that will cause such holder's holding ratio of share certificates, etc. to become 20% or greater or; (b) any tender offer for share certificates, etc. issued by the Company that will cause the total of an offeror's holding ratio of share certificates, etc. subject to the tender offer and the aggregate holding ratio of share certificates of person(s) in special relationship to become 20% or greater or any similar transaction.
This document (along with the attached flowchart) is a summary of the press release with the same title issued on April 26, 2012, which is prepared for your quick review of its substance. Please refer to the original press release for details.
